网站首页
关于致众
公司简介
资质荣誉
服务介绍
临床试验
质量体系
法规咨询
检验检测
CDMO
新闻中心
致众新闻
行业资讯
法规库
联系我们
联系我们
加入我们
服务介绍
Service Introduction
您现在的位置 :
首页
>
服务介绍
>
临床试验
临床试验
质量体系
法规咨询
检验检测
CDMO
医疗器械临床试验
服务简介
合作临床机构
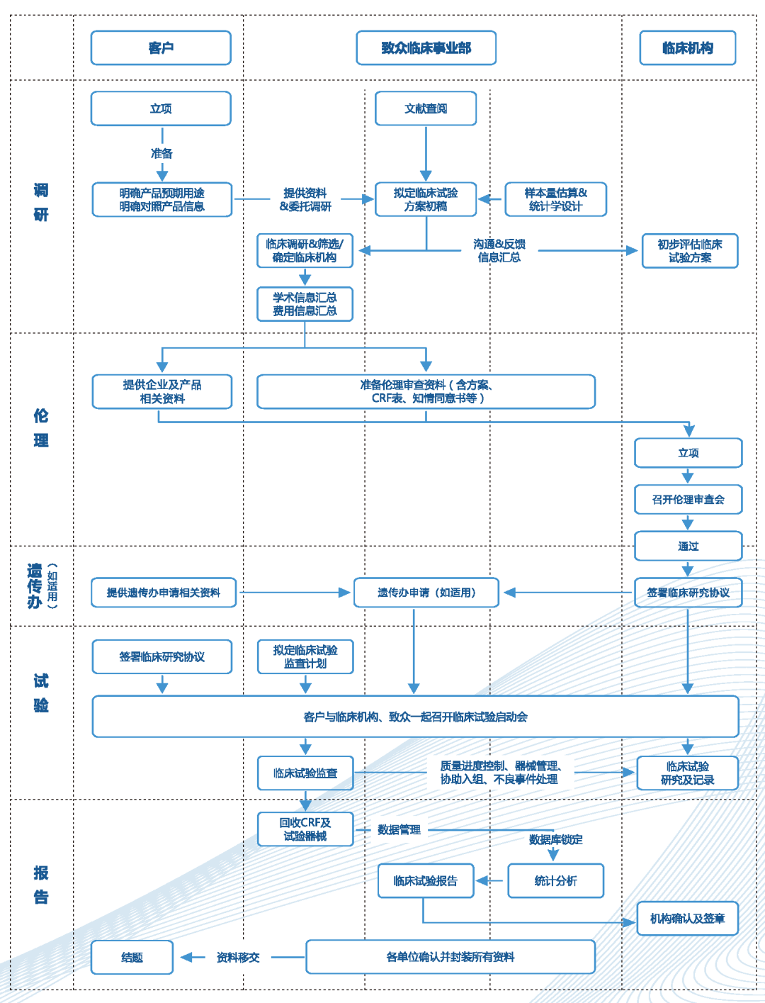
医疗器械临床试验服务流程